学校主页
首页
关于本社
期刊社简介
岗位职责
组织机构
联系方式
编委介绍
半岛手机版官网登录 学报编委会
数字中医药(英文)编委会
药食同源杂志编委会
医学人文与管理编委会
在线投稿
半岛手机版官网登录 学报
数字中医药(英文)
药食同源杂志
医学人文与管理(内刊)
新闻公告
本社新闻
通知公告
服务指南
规章制度
下载中心
您当前位置:
首页
>
服务指南
> 正文
服务指南
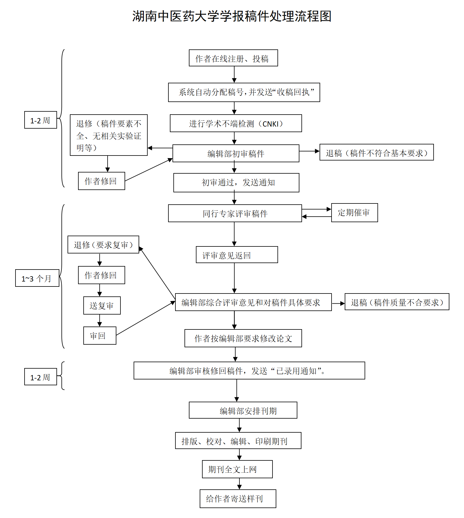
《半岛手机版官网登录 学报》稿件处理流程
发布日期:2023-05-16
点击量:
《半岛手机版官网登录 学报》投稿联系方式如下:
联系电话:0731-88458339
电子邮箱:
xuebaotcm@126.com
map