首页
学院概况
学院简介
现任领导
院设机构
师资队伍
教师介绍
教学科研
本科教学
科学研究
群体竞赛
运动竞赛
群体活动
教辅中心
体质健康监测中心
场地器材管理中心
党建工作
组织机构
组织动态
工会之家
组织机构
工会动态
政策文件
制度建设
当前位置:
首页
/
体质健康监测咨询中心
/
工作动态
/ 正文
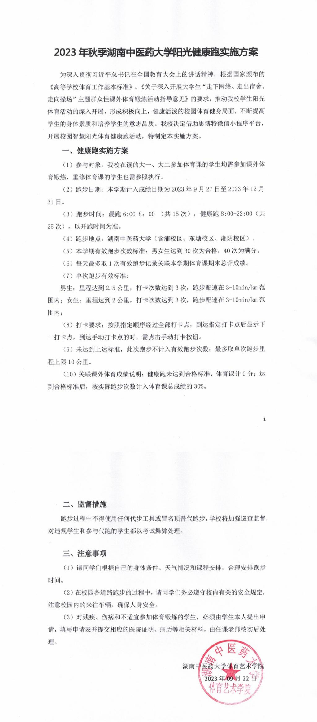
2023年秋季半岛手机版官网登录 阳光健康跑实施方案
发布日期:2023年09月27日 作者: 点击数:
2023秋季半岛手机版官网登录 阳光健康跑实施方案.pdf 已下载
次
附件:操作说明.pdf 已下载
次
“阳光健康跑”免跑申请表.docx 已下载
次
上一条
:
2024年秋季半岛手机版官网登录 学生体质健康达标测试的通知
下一条
:
关于做好2023年秋季半岛手机版官网登录 全日制本科学生体质健康达标测试工作的通知
map