各学院:
为营造喜爱阅读、阅读好书的良好氛围,更大广度、更大力度、更大深度开展读书活动,引导学生爱读书、读好书、善读书,共同推进书香文化校园建设。根据相关工作安排,将开展半岛手机版官网登录
2024年“书香班级”评选活动,现将活动的具体安排通知如下:
活动详情
1.活动目的:充分发挥班级引领作用,积极创造条件,营造浓郁阅读氛围,以点带面,鼓励、引导学生利用假期及课余时间阅读党史文献、红色文献、国学经典等各类优秀读物,培养浓厚的阅读兴趣,养成良好的阅读习惯,探索科学的读书方法,促进学生提升综合素养。
2.活动主题:阅读成就梦想 学习引领未来
3.活动时间:即日起至11月
4.活动组织:图书馆、学生工作部
5.活动对象:半岛手机版官网登录
全体在校本科生
评选过程
(一)评选条件
1.“书香班级”规模:本科班级住校学习且学生人数在15人以上。
2.“书香班级”创建机制:有班级读书组织结构、读书制度,有班级读书共建共读共享平台(如图书角、读后感分享空间等等),有良好的班级共读实体环境和读书氛围。
3.“书香班级”建设目标及完成情况:结合年度热点,按照党史文献、红色文献、国学经典、科普读物、中外名著等类别,确定年度书单,每年度共读10种图书以上,有班级阅读成效总结和班级读书报告。
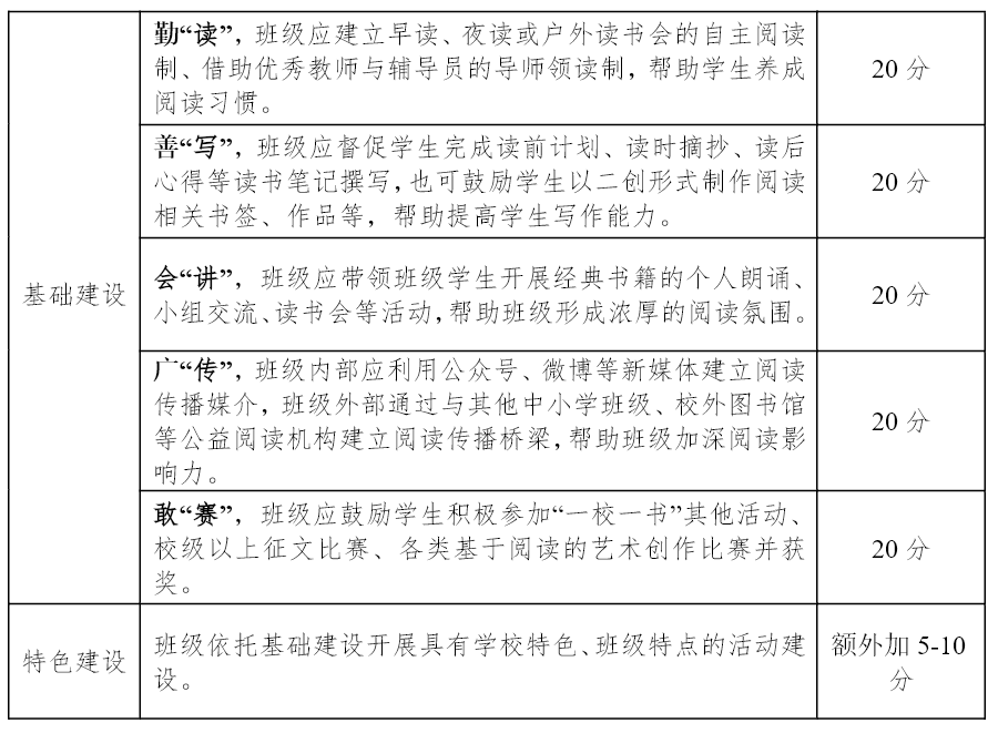
4.“书香班级”基础建设与特色情况:围绕“读”“写”“讲”“传”“赛”开展好书香班级基础建设,全面培育班级学生的综合阅读素养;同时结合好班级特点,进一步创新书香班级建设形式。
(二)评选材料
1.《“书香班级奖”申报表》1份(附件1.)。请按照标准格式填写班级名:学院全称+20**级+班级全称。申报表中注明1位指导老师。
2.《“书香班级”年度总结》1份。包含班级共读书目、读书运行机制、读书计划、全年活动成效等。WORD格式,1500字以内。
3.“书香班级”风采照片5张。展示活动现场、读书环境、读书氛围等内容。JPG格式,每张1MB以内。
4.“书香班级”风采幻灯片或影音1份。班级阅读总结幻灯片1份(PPT格式,15页以内)或微视频1个(MP4格式,5分钟以内)。
(三)评选程序
1.评选依据

2.学院推选
各学院在所有参选的班级中推选出2个书香班级,在10月30日之前结束所有的材料收集和评选工作,并将相关材料和书香班级名单报送学生工作部,纸质材料送二办208,电子稿发邮箱:xgbzhk@hnucm.edu.cn.
3.校内评选
组成校内专家评审团,根据学院所推选的书香班级名单及相关材料开展评选,选出校级书香班级,并在相关网络平台进行风采展示。
4.省级评选
根据校内评选结果,择优推荐校本部2个书香班级,湘杏学院1个书香班级,至湖南省高等学校图书情报工作委员会、湖南省教育厅参评湖南省2024年度书香班级。
附件:半岛手机版官网登录
“书香班级”申报表
