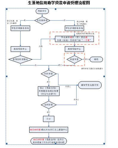
生源地助学贷款受理流程及注意事项
一、申请受理
(一)高中预申请

注意事项:于6月15日前,将预申请系统导出的《预申请汇总表》加盖学校公章送县级学生资助中心存档。
(二)贷款受理
1、贷款政策
(1)贷款对象
就读于预科班的学生,参加自学考试、成人高考的学生,进修类的学生以及当年在高校获得了国家助学贷款的学生不得申请生源地助学贷款。
(2)贷款条件
学生本人入学前户籍、其共同借款人户籍均在本县(市、区)。
(3)共同借款人条件
A共同借款人户籍与学生本人入学前户籍均在本县(市、区);
B如共同借款人不是借款学生父母时,其年龄在25周岁(含)以上,60周岁(含)以下;
C未结清开发银行生源地信用助学贷款(或高校助学贷款)的借款学生不能作为其他借款学生的共同借款人。
(4)贷款额度
按照国家现行政策规定,全日制普通本专科学生(含第二学士学位、高职学生)每人每年申请贷款额度不超过8000元,且不低于1000元;年度学费和住宿费标准总和低于8000元的,贷款额度可按照学费和住宿费标准总和确定。全日制研究生每人每年申请贷款额度不超过12000元,且不低于1000元;年度学费和住宿费标准总和低于12000元的,贷款额度可按照学费和住宿费标准总和确定。
2、家庭经济困难资格认定
(1)我省确定的唯一家庭经济困难认定单位为村(居)委会。
(2)续贷学生、已通过高中预申请的首贷学生均无需再次进行家庭经济困难资格认定。
4、申请审查
(1)首贷申请
首贷申请材料
出示材料
| 借款学生身份证原件、共同借款人身份证原件、录取通知书原件(新生)或学生证原件(在校生)、户口簿原件(如果学生及共同借款人不在一本户口上,则需双方户口簿原件)
|
提交材料
| 借款学生本人签字的《申请表》原件、借款学生身份证复印件、共同借款人身份证复印件、录取通知书(或学生证)复印件
|
(2)续贷申请
续贷申请材料
出示材料
| 现场办理申请手续的借款人或共同借款人身份证原件
|
提交材料
| 借款学生或共同借款人签字的《申请表》原件
|
备注:A借款学生需每年至少两次登录学生在线服务系统维护个人信息。登录次数不足时,借款学生无法提交续贷申请(系统已开通自动校验功能)。
B借款学生应登录学生在线服务系统填写续贷声明。
二、合同签订
1、严禁由其他人代替借款学生或共同借款人本人签订《借款合同》;
2、续贷时,由到场一方(借款学生或共同借款人)签订《借款合同》并分别签署借款学生和共同借款人的姓名,并在代签处注明代签人。如学生张三办理时,在借款学生签字位置签署“张三”,在共同借款人签字位置签署其共同借款人姓名“李四(张三代签)”。严禁由其他人代替到场一方本人签订《借款合同》;
3、借款人和共同借款人的签字内容与其身份证姓名一致。
4、合同签订只须签字,无须捺印。
生源地信用助学贷款申请受理流程图

备注:我省确定的统一资格审查单位是村(居)委会。