更多详细介绍,可进入医院官网查阅
达州市中西医结合医院(达州市第二人民医院)始建于1953年,坐落于通川区西外龙泉路1号,总面积100余亩。现有在职职工1400余名,编制床位1000张,实际开放床位1100张。目前,我院正全力推进第二住院大楼建设,拟于年内投入使用,全院开放床位将达到2000张。达州市中西医结合医院是达州市唯一一家集医疗、教学、科研、预防、保健、康复于一体的国家三级甲等中西医结合医院,系国家执业医师资格考试实践技能(中医类)考试基地、国家中医(中西医结合)住院医师规范化培训基地、国家中医全科医师转岗培训基地、四川省护士规范化培训基地。
招聘来自官方渠道,可查阅文后来源网址
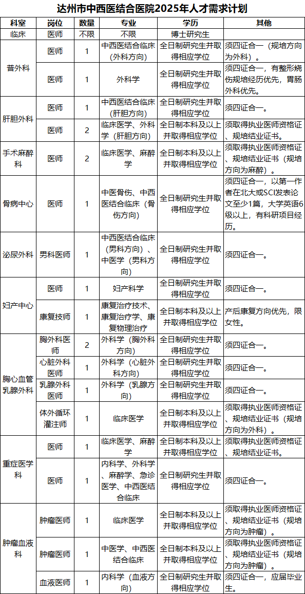
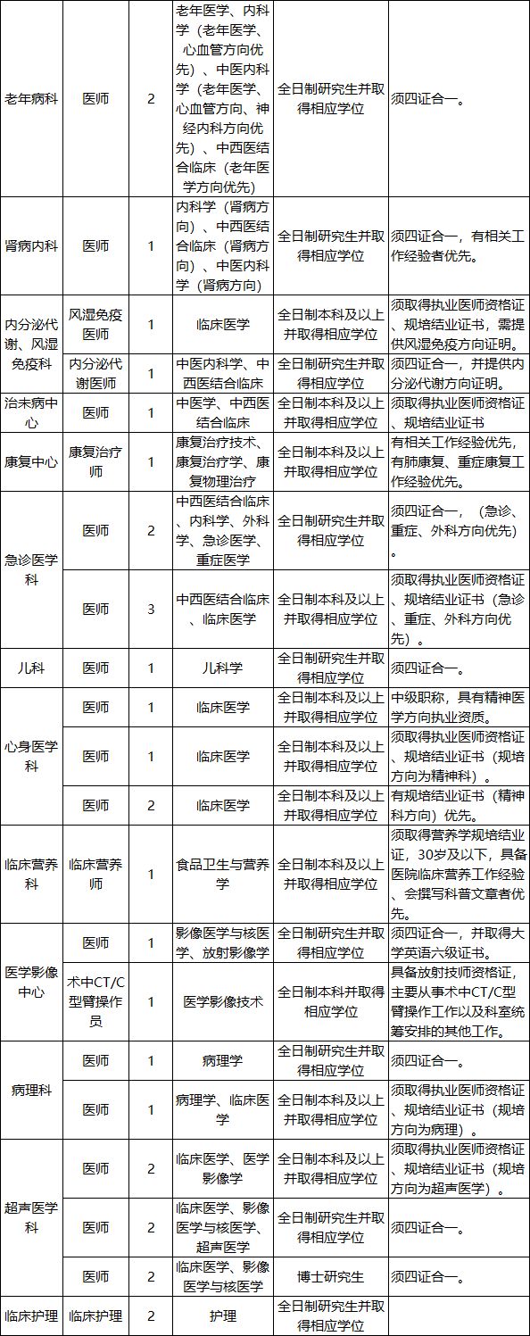
此次招聘面向所有符合本公告及相关岗位条件要求的社会在职或非在职人员,岗位及详细招聘条件点击附件查看。


1.具有中华人民共和国国籍,热爱祖国,拥护宪法,拥护中国共产党,遵纪守法,品行端正,有良好的社会公德和职业道德,爱岗敬业,事业心和责任感强。
2.身体健康,五官端正,硕士研究生年龄35周岁以下,本科及以下学历年龄28周岁以下。博士研究生、学术技术带头人或特别优秀者可适当放宽。
3.身体健康,具有正常履行招聘职位职责的身体条件和心理素质。
4.报考人员有效学位证上的学位应与报考职位的“学位”资格要求相符。报考职位的“学历”和“专业”应与有效毕业证所记载学历及其专业名称相符。不符者请勿报考,否则取消报考或聘用资格,责任由报考人员自负。
1.曾因受过刑事处罚的;有违法、违纪行为正在接受审查的;尚未解除党纪、政纪处分的。
3.机关事业单位正式在编工作人员、尚在服务期内服务的“三支一扶”志愿者。
4.身体健康状况不符合相关要求,不能胜任应聘岗位相关工作的。
博士研究生、学术技术带头人可面谈沟通,“一事一议”,提供购房补助;引进的硕博人才可参加达州市“达人英才计划”引才行动解决事业编制;根据相关政策发放安家补助及岗位激励;实施“家庭团圆工程”,协助解决配偶就业及子女入学等事宜。
采取“现场投递+邮箱投递”相结合的方式进行,以线下招聘会、校园双选会投递为主(近期,医院拟参加10月29日成都医学院双选会、10月30日西南医科大学双选会、10月31日川北医学院双选会、11月1日四川省人民医院达州专场宣讲会)。投递内容包含个人简历、执业医师资格证、住院医师规范化培训合格证、专业技术资格证、英语等级证、身份证、毕业证、学位证、应届毕业生推荐表、成绩单等。确因个人原因不能参加校园双选会者可将个人应聘资料扫描成一个PDF文档,以“姓名+应聘科室、岗位+学历+专业”命名,投递到dzeyyhr@163.com邮箱,请勿重复、多次投递,或到达州市中西医结合医院组织人事科(行政楼三楼305室)投递简历。
应聘者一经提交报名材料,视为应聘者对所提交的信息和材料内容的真实性、准确性作出承诺并承担责任,已知悉并认同本公告全部内容。对应聘者的资格审查贯穿招聘全过程,即在招聘过程中或录用后若发现应聘者存在瞒报、谎报、虚报信息,或其他情况不符合招聘要求的,将取消其应聘或录用资格。
联系地址:达州市通川区龙泉路1号 达州市中西医结合医院组织人事科(行政楼305室)
热忱欢迎各路英才踊跃报名,达州市中西医结合医院期待与您携手共进。
在招聘工作中,达州市中西医结合医院不收取任何费用。如在朋友圈、微信群等其他渠道看到医院相关招聘信息且涉及资金转账的均为诈骗行为,请立即向当地公安机关报案。
达州市中西医结合医院未授权任何机构或个人代为开展招聘或培训服务,也未授权任何机构或个人制作复习题、模拟题等复习资料。任何关于“找关系”“收费”“培训就能进”等宣传,均为诈骗!
对于其他网站、自媒体、个人或其他组织机构冒充该院名义发布虚假招聘信息的,医院保留追究其法律责任的权利。
来源:达州市中西医结合医院
网址:https://www.dz2yy.com/News/HTML/5474.html