学院首页
学院概况
学院简介
学院领导
机构设置
院务公开
学院新闻
通知公告
规章制度
办事指南
下载中心
联系方式
师资队伍
专家教授
学科建设
重点学科
教育教学
教研教改
课程建设
教材建设
教学成果
教学团队
科学研究
科研平台
科研动态
科研项目
科研成果
党群工作
党建工作
工会工作
招生就业
招生工作
就业工作
学生天地
团学工作
心理健康教育
资助工作
志愿服务
三支队伍建设
特色育人工程
研究生工作
导师队伍
培养管理
学位点建设
博士后工作
三全育人
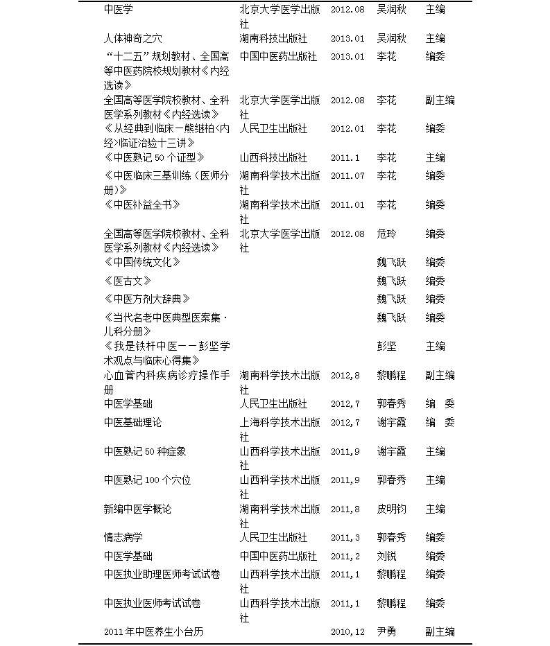
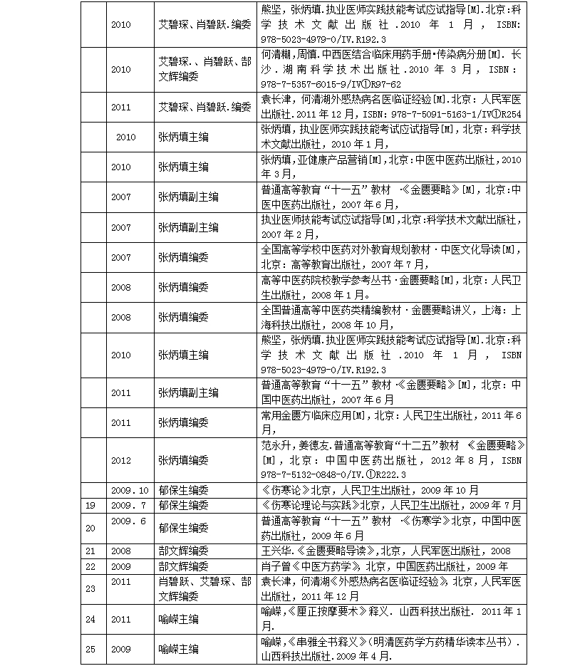
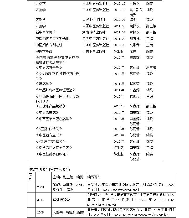
中医学院2006~2013年各教研室科教学术著作汇总表
作者:中医学院 时间:2013年06月24日 00:00 点击数:
上一条
:
2006-2013年中医学院仲景学说成果奖励
下一条
:
2006-2013年中医基础论文学术论文目录
map