繁体
ENGLISH
首页
院务公开
学生风采
外事大事纪
关于我们
部门简介
组织机构
联系我们
招生信息
招生简章
奖助学金
报名资料下载
网上报名入口
学生管理
学生活动
管理规定
教学管理
教学公告快讯
本科生教学
研究生教学
汉语学习
中心简介
课程介绍
HSK网考
活动掠影
交流合作
交流合作
国际项目
孔子学院
出国出境
办理指南
规章制度
留学海外
交流项目
公派项目
合作办学
下载专区
出国出境资料
招生资料
教学资料
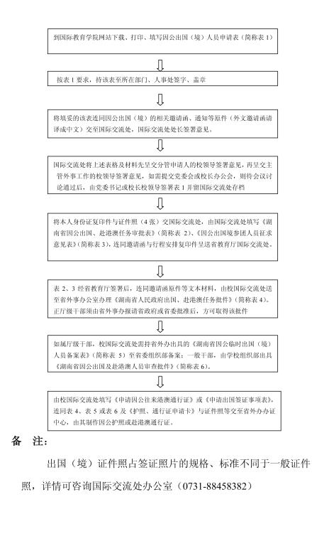
因公出国手续流程图
作者: 发布日期:2012-12-14
返回首页
上一条:
如何办理因公赴台交流手续
下一条:
因私出国手续流程图
map